[인더스트리뉴스 이건오 기자] 국내 연구진이 전기차 배터리 충전 속도를 획기적으로 개선하는 기술을 개발했다. 상온에서 15분 만에 충전이 가능하며 300회 충·방전 후에도 94.2%의 성능을 유지하는 리튬이온배터리 전해질 기술로 ESS, 드론 등 다양한 산업에 적용될 수 있을 것으로 보인다.
KAIST는 생명화학공학과 최남순 교수 연구팀이 신소재공학과 홍승범 교수 연구팀과 협력 연구를 통해 새로운 전해질 용매 ‘아이소부티로니트릴(isoBN)’을 개발해 배터리 내 리튬이온 이동을 극대화시키는 전략으로 전기차 배터리의 충전 시간이 상온에서 15분 내로 가능한 기술을 개발했다고 17일 밝혔다.
연구팀은 전해질 내에서 용매화(Solvation) 구조를 조절하는 전략을 개발했다. 이는 배터리의 핵심 요소인 음극 계면층(SEI, Solid Electrolyte Interphase)의 형성을 최적화해 리튬이온 이동을 원활하게 하고 리튬 전착, 배터리 수명 단축 등 고속충전 시 발생하는 문제를 해결하는 방식으로 리튬이온전지의 충전 속도를 향상시킬 수 있는 기반을 마련했다.
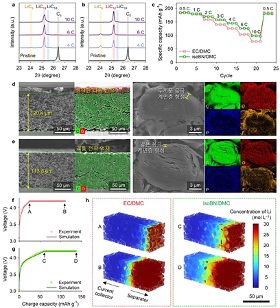
기존 리튬이온전지 전해질에 사용되는 에틸렌카보네이트(EC, Ethylene Carbonate) 전해액은 높은 점성(3.38 cP), 강한 용매화 특성, 큰 결정립으로 구성된 음극 계면층을 만들게 돼 고속 충전 시 리튬이온이 원활하게 이동하거나 흑연 음극 층상 구조로 들어가지 못한다.
또한, 음극 계면층 위 또는 음극판 상단부(분리막과 접촉하고 있는 부분)에 금속 리튬이 전착(Li plating)된다. 이러한 전착 리튬은 충·방전이 불가능한 비가역적 리튬으로 배터리 수명 단축과 단락에 의한 화재 발생 위험을 높인다.
최남순 교수 연구팀은 이러한 문제를 해결하기 위해 EC를 완전히 대체할 수 있는 새로운 전해질 용매인 아이소부티로니트릴(isoBN, isobutyronitrile)을 배터리 전해질에 도입해 리튬이온의 탈용매화 에너지를 감소시키고 음극 계면층의 결정립 크기를 감소시켜 저온 및 상온에서 고속 충전이 되는 배터리 전해질 기술을 제시했다.
연구진은 리튬 이온과 약한 결합을 하는 isoBN 용매 도입을 통해 EC 전해질 대비 55% 낮은 점성(1.52cP), 54% 높은 이온전도도(12.80S/cm)를 가지는 고이온 전달성 전해질 시스템을 개발했다.
연구 결과, isoBN 전해질은 리튬이온의 탈용매화 에너지를 크게 감소시켜 15분 고속 충전 300회 사이클에서도 음극 상단부에 비가역성 리튬전착 없이 94.2%의 매우 높은 용량 유지율을 나타냈다.
연구진은 X선 광전자 분광법(X-ray Photoelectron Spectroscopy)과 비행시간 이차이온 질량 분석(Time-of-Flight Secondary Ion Mass Spectrometry) 등을 활용해 음극 계면층의 조성과 리튬이온의 이동 경로 등을 정밀 분석했다.
또한, 원자간력 현미경의 모드 중에서 전기화학적 변형 현미경(Electrochemical Strain Microscopy)을 활용해 전해액 조성에 따라 리튬이온의 전도도가 달라지는 것과 음극계면층에서 리튬이온이 이동하는 것을 세계 최초로 영상화했으며, 전해질 조성이 음극 계면층 결정립 크기에 큰 영향을 주는 것을 밝혀냈다.
이번 연구는 음극 계면층의 결정립 크기와 배열상태 및 전해질의 용매화 구조가 리튬이온전지의 고속충전 시간에 영향을 주는 핵심 요소임을 보였다. 또한, 높은 결정성으로 저온에서 빠른 리튬이온의 이동이 불가능한 EC 용매를 저결정성-초저점도 isoBN 용매로 대체함으로써 상온 및 영하 10도에서 고속충전이 가능해 전기차 배터리의 가장 큰 장해물인 충전시간을 확 줄이는 기술로 평가된다.
KAIST 최남순 교수는 “리튬이온전지의 충전 시간을 획기적으로 줄이는 음극 계면층 기술과 전해질 시스템을 제시했다”고 말했다.
이어 “이번 연구는 기존 고리형 카보네이트 전해질 소재(EC)의 한계를 극복하는 니트릴계 전해질 기술(isoBN)로 충전 시간 단축에 따른 전기차 대중화를 앞당기는 데 큰 진전을 이루며 향후 에너지 저장 시스템(ESS), 드론, 우주 항공 산업 등 다양한 분야에서 리튬이온전지의 고속 충전 기술이 실용화될 수 있을 것으로 기대된다”고 전했다.
KAIST 생명화학공학과 최남순 교수, 송채은, 한승희 연구원과 신소재공학과 홍승범 교수, 최영우 연구원이 공동 제1저자로 진행한 이번 연구는 국제 학술지 ‘어드밴스드 머티리얼즈(Advanced Materials)’에 3월 11일 게재되며 그 혁신성을 인정받았다.
한편, 이번 연구는 한국산업기술기획평가원의 전기차 고출력 배터리 및 충전시스템 기술 개발사업과 한국연구재단의 나노·소재기술개발사업의 지원을 받아 수행됐다.
